服務熱(rè)線/微信:15002687135 QQ咨詢:767172404 歡迎光(guāng)臨蘭州迅豹網絡信息科(kē)技有限公司官網!

全國(guó)公安備案流程

發布時間:2021-11-23 14:49:04 人(rén)氣: 來(lái)源:迅豹

一、備案效果

爲了防止在網上從(cóng)事(shì)非法的網站(zhàn)經營活動,打擊不良互聯網信息的傳播,根據國(guó)家法律法規需要網站(zhàn)的所有者向國(guó)家有關部門(mén)申請(qǐng)的備案,公安局備案是其中一種。如(rú)果不到公安局備案平台做信息登記,有可(kě)能查處以後關停。

目前甘肅地區強制實行公安備案,已通過ICP備案的網站(zhàn)必須在30天内進行公安備案其他(tā)省份暫無要求(例如(rú):提交公安備案的營業執照(zhào)所在地區是廣東省廣州市,則無強制要求進行公安備案),但(dàn)爲避免因需強制公安備案的原因影(yǐng)響網站(zhàn)使用,建議(yì)您可(kě)以先進行工(gōng)信部備案,備案成功之後再做公安部備案。

二、相(xiàng)關要求

【版本】做公安部備案沒有購(gòu)買網站(zhàn)版本的要求,但(dàn)是建議(yì)先完成工(gōng)信部(ICP)備案後再做公安部備案,購(gòu)買中級版及以上版本網站(zhàn)支持工(gōng)信部(ICP)備案。

三、備案流程

備案主要流程是:注冊賬戶開辦主體(tǐ)申請(qǐng)網站(zhàn)基本信息填寫網站(zhàn)負責人(rén)信息填寫确認提示說(shuō)明,點擊文字可(kě)以快(kuài)速到達對應内容區。

需特别注意的是:部分(fēn)網站(zhàn)需要前往公安機(jī)關進行面審,具體(tǐ)面審資料由當地公安安排。

(一)注冊賬号

1、登錄全國(guó)互聯網安全管理(lǐ)服務平台(href="http://www.beian.gov.cn/portal/index" target="_blank" title="http://www.beian.gov.cn/portal/index" style="box-sizing: border-box; color: rgb(24, 144, 255); text-decoration-line: none; background-color: transparent; outline: none; cursor: pointer; transition: color 0.3s ease 0s; touch-action: manipulation; font-size: 16px;">www.beian.gov.cn),點擊網址登陸。

進入頁面後請(qǐng)點擊【注冊】,根據提示完成賬号的注冊操作(zuò)。


2、注冊完成後登陸您的賬号,登陸後在首頁點擊【個人(rén)中心】進入個人(rén)中心頁面,點擊左側菜單欄【信用認證】,完成其中一項進行驗證或全部信息進行驗證。

(二)網站(zhàn)開辦主體(tǐ)

對于首次進行公安部備案的用戶,首先必須填寫主辦單位及負責人(rén)的真實有效信息,隻有提交了主體(tǐ)信息後,才能在該主體(tǐ)下進行網站(zhàn)備案

信息填寫注意事(shì)項:

①-單位名稱:請(qǐng)完整填寫網站(zhàn)主辦者全稱

②-單位性質:應與主辦單位名稱等信息對應一緻

③-上傳的證件(jiàn)圖片需要清晰大(dà)小在400K以内

④-内容真實準确,格式标準完整

(三)網站(zhàn)基本信息

完成網站(zhàn)開辦主體(tǐ)填寫後進入網站(zhàn)基本信息填寫,請(qǐng)根據頁面提示完成信息填寫。信息包括:網站(zhàn)信息、網絡接入服務商、域名注冊服務商、服務類型、互聯網危險物品信息發布、網站(zhàn)語種。

信息填寫注意事(shì)項

1、網站(zhàn)信息

①-網站(zhàn)名稱:輸入您的網站(zhàn)全稱

②-主域名:填寫網站(zhàn)主域名,格式爲(abc.com)

③-網絡接入服務商與域名注冊服務商:介紹在本平台購(gòu)買的域名該信息查看(kàn)位置(往下查看(kàn))

2、網絡接入服務商與域名注冊服務商信息

本平台購(gòu)買的域名查詢方式:登陸您的賬号,href="https://oem.webportal.top/" target="_blank" title="點擊登陸" textvalue="點擊登陸" style="box-sizing: border-box; color: rgb(24, 144, 255); background-color: transparent; outline: none; cursor: pointer; transition: color 0.3s ease 0s; touch-action: manipulation;">點擊登陸。在企業中心點擊【企業賬戶-域名管理(lǐ)】進入域名管理(lǐ)頁面。

點擊【工(gōng)信部備案】找到要進行工(gōng)信部備案的域名,點擊【查詢域名信息】。把查詢的信息填寫到對應的位置。

3、服務類型、網站(zhàn)内容和網站(zhàn)語言

①-服務類型:單位可(kě)選擇www服務和wap網站(zhàn),個人(rén)可(kě)選擇博客/個人(rén)空間,如(rú)有其他(tā)類型内容可(kě)如(rú)實勾選。(如(rú)無法判斷請(qǐng)往下查看(kàn))

①-互聯網危險物品信息發布:根據網站(zhàn)内容的涉及範圍選擇,這個結合您的實際情況選擇。(需得(de)到有關部門(mén)的特許許可(kě)

②-相(xiàng)關前置許可(kě):如(rú)您的網站(zhàn)不涉及前置審批,請(qǐng)不要在選項内容中打勾;如(rú)果表格中沒有您的網站(zhàn)服務内容,無需選擇


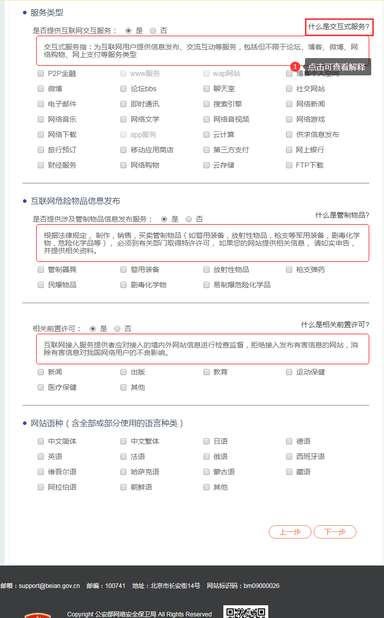
關于公安備案的服務類型選擇:

-交互式服務指:爲互聯網用戶提供信息發布、交流互動等服務,包括但(dàn)不限于論壇、網絡購(gòu)物、在線支付等服務類型。
-非交互式服務指:爲互聯網用戶提供非交互式服務,常見(jiàn)網站(zhàn)類型爲單位門(mén)戶網站(zhàn),不涉及論壇、網絡購(gòu)物、在線支付等服務類型。

請(qǐng)您先自(zì)查網站(zhàn)内容是否涉及“留言闆”、“購(gòu)物車”、“會員(yuán)登錄”、“商城(chéng)購(gòu)買、顯示金額等功能”。

如(rú)涉及,請(qǐng)選擇【交互式服務】,交互服務請(qǐng)您根據實際情況進行填寫,具體(tǐ)說(shuō)明可(kě)參考下圖:

如(rú)不涉及,請(qǐng)選擇【非交互式服務】,具體(tǐ)說(shuō)明可(kě)參考下圖:

(四)網站(zhàn)負責人(rén)

信息填寫注意事(shì)項

網站(zhàn)負責人(rén)信息/網站(zhàn)信息聯系人(rén)可(kě)與開辦人(rén)主體(tǐ)負責人(rén)信息相(xiàng)同,直接打鈎即可(kě)自(zì)動填充,如(rú)果不同則根據實際情況分(fēn)别填寫。

負責人(rén)姓名:應填寫真實姓名全稱,不得(de)填報“王先生(shēng)”、“李小姐(jiě)”、“個人(rén)”或者加帶數字或字母的姓名等明顯不真實的姓名。

(五)提示說(shuō)明

請(qǐng)認真閱讀(dú),如(rú)果沒有異議(yì),勾選“我已閱讀(dú)信息網絡安全保護方案”點擊【提交】,公安民(mín)網警會在3-5個工(gōng)作(zuò)日(rì)給予反饋,反饋的信息将以短(duǎn)信形式通知,也可(kě)登錄全國(guó)互聯網安全管理(lǐ)服務平台,在【系統通知】消息中查看(kàn)。

(六)面審資料

1、特别注意:

非交互式網站(zhàn)初步審核完成後即完成備案,交互式網站(zhàn)需要進行面審或實地檢查,具體(tǐ)時間将以短(duǎn)信告知。

-如(rú)收到公安機(jī)關面審通知,請(qǐng)按照(zhào)短(duǎn)信通知的時間攜帶所需證件(jiàn)到公安機(jī)關進行材料完整性檢驗。

-如(rú)收到公安機(jī)關實地審核通知,請(qǐng)按照(zhào)通知的時間做好準備,配合公安民(mín)警進行安全檢查。

面審需要用到的所有資料(具體(tǐ)需要帶哪些由當地公安安排)

四、其他(tā)相(xiàng)關

(一)如(rú)何獲取備案代碼

在完成以上審核以後,公安機(jī)關将會發放(fàng)公安部備案号,您需要将備案号放(fàng)置網站(zhàn)首頁下端。您可(kě)以将網站(zhàn)備案代碼放(fàng)置在網站(zhàn)上。

1、獲取代碼方法

登錄全國(guó)互聯網安全管理(lǐ)服務平台,點擊【主頁】在【已備案網站(zhàn)中】查看(kàn)網站(zhàn)詳情,點擊【網站(zhàn)詳情】查看(kàn)按鈕進入。

點擊【點擊複制備編碼HTML代碼】即可(kě)獲得(de)備案代碼。


最新網站(zhàn)案例
  • 蘭州網站(zhàn)建設
  • 蘭州網絡推廣
  • 蘭州網絡公司
  • 蘭州企業網站(zhàn)建設
在線客服
聯系方式

熱(rè)線電話(huà)

15002687135

上班時間

周一到周五

公司電話(huà)

17794277054

二維碼